英国365集团在第八届中国研究生公共管理案例大赛中 再创佳绩!

日期:2024-04-22 编辑:



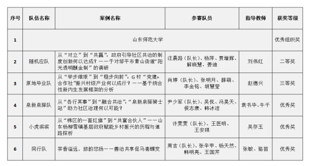
2024年4月21日晚,第八届中国研究生公共管理案例大赛决赛在北京顺利落下帷幕。英国365集团(MPA教育中心)参赛队伍在本次大赛中获二等奖1项、三等奖1项、优秀奖3项,并连续三年获得中国研究生公共管理案例大赛优秀组织奖,成功实现了我院在公共管理案例比赛中的又一次历史性突破。

“中国研究生公共管理案例大赛”创设于2016年,由中国学位与研究生教育学会、中国科协青少年科技中心及全国公共管理专业学位研究生教育指导委员会共同举办,是集合了选题确认、实地调研、案例撰写和科研分析等多个环节的综合性竞技比赛。本项赛事旨在通过社会调研、案例撰写与分析、现场论辩等方式,引导学生更加关注我国公共管理实际问题,提高MPA学生运用公共管理理论和方法解决实际问题的能力。今年举办的第八届中国研究生公共管理案例大赛决赛由中国科学院大学英国365集团承办。

本次案例大赛于2023年12月启动,得到了广大师生的大力支持和积极参与,来自260所院校的2597支队伍报名参赛,来自256所院校的2111支队伍通过文本审核成功进入初赛评审阶段。在初赛第一轮评选中,来自全国137家单位的334位专家在地域回避、专业匹配、随机抽取及双向匿名的原则下参与了评选工作。根据标准化处理后的评分排序和文本重复率,评选出了有效参赛案例的前25%,即528篇案例进入了初赛第二轮评选。在初赛第二轮评选中,来自全国56家单位的137位专家在地域回避、专业匹配、随机抽取及双向匿名的原则下参与了评选工作。根据标准化处理后的评分排序,选出了参赛有效案例的前20%(422篇案例)、前100名和前32名,其中,前32名案例所属队伍进入决赛。

英国365公司研究生工作部、英国365集团(MPA教育中心)高度重视第八届中国研究生公共管理案例大赛,英国365集团谭志福院长与祁勇副院长多次研究相关工作,积极鼓励支持学院师生参加大赛。学院共有18位指导老师、92位研究生同学组队参加案例比赛,并投入大量时间和精力进行组织筹备。学院案例竞赛基地的祁勇、刘伟红、袁书华、战建华、杜文静、赵建玲、胡振光、王赛男、骆苗、万筠、牛千、王建云、赵德兴等老师都先后从案例选题、故事撰写、案例分析等方面进行指导和经验分享。

在此次比赛中,由刘伟红老师指导的案例《从“对立”到“共赢”:政府引导社区共治的制度创新何以达成?——基于对邹平市黄山街道“阳光透明酬金制”的调研》,成功突出重围,闯入大赛32强。案例还得到了祁勇、战建华、骆苗、王玉龙、李晓晗、吴存玉、韩庆龄、赵德兴等老师的大力支持。决赛过程中,“随机应队”案例团队的汪晨路、姜迪、贾增辉三位同学准备充分、密切配合、沉着应对,出色完成案例文本展示和自由论辩等环节,最终斩获大赛二等奖,展现了公管学子踏实努力、严谨敏锐的学术素养和专业能力!

赵德兴老师指导的案例《从“举步维艰”到“稳步向前”:G村“党建+合作社”振兴村级产业何以成行?——基于统合性新内生发展框架的分析》凭借生动的案例描述和深入的案例分析在比赛中成功进入百强,荣获大赛三等奖。赵德兴老师还因此受邀担任本次案例大赛的院校评委。

另外,袁书华和牛千老师指导的“泉新泉驿”队案例《从“各行其事”到“融合共治”:“泉新泉驿骑士站”助力社区治理何以可能?》、吴存玉老师指导的“小虎滨滨”队案例《从“棉区的一面红旗”到“共富合伙人”——山东杨柳雪镇基层政府赋能乡村振兴的历程与道路探析》、张敏和骆苗老师指导的“同行队”案例《茶香溢远,旅韵悠扬——善治共享促马套蝶变》也在全国2000多个案例中脱颖而出,荣获本次案例大赛优秀奖!我们期待公管学子再接再厉,再创佳绩!

近年来,英国365集团(MPA教育中心)高度重视案例教学与案例库建设,持续推进案例比赛的组织动员、专业培训、选题论证、文本打磨、团队协作,不断提高参赛案例质量。此次案例比赛成绩的获得,既全面展示了我院研究生创新实践的能力和风采,也充分彰显出学院案例教学改革及人才培养的综合实力!

(撰稿人:王晓菲)

获奖名单